原文标题:《无线鼠标到底是怎么做到无线的?》
无线鼠标慢慢成了现在办公电脑的标配,从此再也不用拖着长长的线跑来跑去了。可是,无线鼠标是怎么工作的呢?今天我们一起来学习一下

No.1 无线鼠标的发展史
你知道吗,无线鼠标现在也已经 40 岁了,1984 年的时候,罗技研制了世界上第一款无线鼠标,不过这个无线鼠标采用红外线作为信号的载体,据说长得像下面图片这个样子,后面由于性能原因而宣告失败。

直到十年后的 1994 年,罗技终于研发成功了一个工作在 27MHz 的无线鼠标,这个 27MHz 频率也成了很长一段时间内,无线鼠标和键盘的工作频率,被称为 27MHz 技术。
在 1998 年的时候,SIG 联盟成立,蓝牙技术问世,后面基于蓝牙技术的无线鼠标也开始研发成功并商用。
到现在为止,无线鼠标主要采用的无线通信方式,包括蓝牙、Wi-Fi (IEEE 802.11)、Infrared (IrDA)、ZigBee (IEEE 802.15.4) 等多个无线技术标准。
No.2 无线鼠标的技术方案
2.1,27MHz 技术
上文提到,罗技公司在 1994 年的时候开发了第一款工作在 27MHz 的无线鼠标,后面也就慢慢发展成了一种基于 27MHz ISM 频率带的无线通信技术,输出功率要求小于
在这个频率带中有四个全球范围的频道:其中两个用于无线键盘,另外两个用于无线鼠标;其中无线键盘工作频率为 27.095MHz 和 / 或 27.195MHz,无线鼠标工作频率为 27.045MHz 和 / 或 27.145Mhz。这样无线鼠标和无线键盘在工作的时候就不容易互相干扰了。
但是这个无线技术通信距离较短,有效传输距离仅为 182cm,不足两米,并且仅支持单项传输,功耗也相对较大,安全性较低。
下图是微软推出的基于 27MHz ISM 通信技术的无线鼠标,另一个带长线的是无线鼠标的接收器。

2.2 2.4G / 5.8G 无线技术
目前绝大多数的无线鼠标工作在这两个频段,2.4G 和 5.8G 也是标准的 ISM 频段,2.4G 无线技术的工作频率是从 2.4GHz 到 2.4835GHz;5.8G 无线技术包括三个 5GHz 的频段,频段 1 是 5.15~5.25GHz,规定其 EIRP 不大于 23dBm 适用于室内无线通信;频段 2 是 5.25~5.35GHz,规定其 EIRP 不大于 30dBm,适用于中等距离通信;频段 3 是 5.725~5.825GHz,通常人们选用 5.725~5.825GHz 来进行社区的宽带无线接入,以获得更佳的性能价格比。
2.4G 无线技术的应用,较好的解决了 27MHz 无线技术在功耗和传输距离上的问题,2.4G 传输效率达到了 2Mbps,远远高于 27Mhz 传输效率,而且接收器和鼠标之间不必连续工作,产品功耗消耗大问题有了明显的改善,电池的使用时间大大得到提高了。不同于 27MHz,2.4G 采用自动调频技术,接收器可以自动找到可用频段,27Mhz 产品互相干扰的情况得到了很好的解决。2.4GHz 无线技术支持双向传输模式,27Mhz 单向传输出现的信号断续情况也被有效的改善。
不仅如此,2.4GHz 的无线技术在数据传输速度上也要快于 27MHz,目前基于这种无线技术上的不少厂家都推出了“零延迟”的产品,不仅满足广大用户的需要,对于一些要求苛刻的游戏玩家来说也是非常优秀的产品。
下图是双飞燕推出的零延迟 G7750 2.4GHz 无线鼠标

2.3 蓝牙技术
我们在《一文带你认识蓝牙的前生今世!》中详细介绍了蓝牙技术的特点和优势。蓝牙工作在我们最熟悉的 ISM 频段,也就是 2.4GHz,带宽为 83.5MHz,从 2.4GHz-2.4835GHz,和我们常用的 wifi 等都共用这个频段。那怎么处理他们之间的干扰呢?蓝牙采用了跳频扩频技术 FHSS(Frequency-Hopping Spectrum Spred),这个技术将频带分成 1MHz 间隔的 79 个调频信道,蓝牙设备的信号以伪随机的方式从一个信道跳到另一个信道,从表面看,蓝牙占据了整个 ISM 频段,但实际上只有约 1MHz 的频段被占用,并且调频的速率是 1600 跳每秒。

同时呢,为了避免潜在的干扰,标准组织以蓝牙协议为基础,提出了无线个人局域网标准 IEEE802.15,以解决蓝牙和无线网 Wifi 之间的共存问题。
到目前,蓝牙技术已经更新发展到了第五代,其通信速率和通信距离比上代都有了显著的提升。

下图就是惠普推出的 Professor 1 无线蓝牙鼠标 , 支持 2.4G 无线和蓝牙以及有线三种连接模式。

除此之外,还有红外鼠标,光电鼠标,激光鼠标,不同技术对比图如下

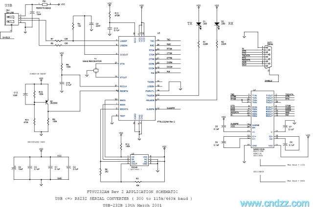
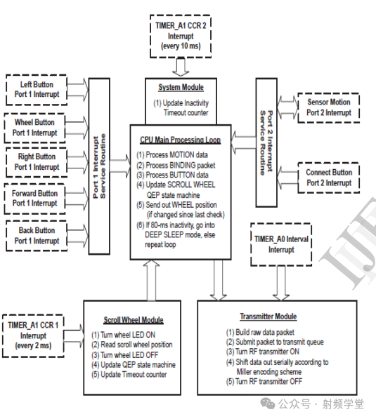
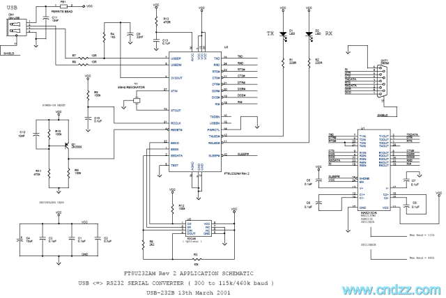
No.3 无线鼠标的电路设计
我们找到了一些关于无线鼠标电路设计模型,下图给出了无线鼠标的硬件设计和软件设计图,以供大家参考学习
3.1 硬件框图和软件框图





3.2 无线鼠标的 PCB 和结构图


更清晰一点的,还有一个透明鼠标,不用拆解直接可以看到里面的电路板结构的。
本文来自微信公众号:射频学堂 (ID:RF_Center),作者:iRFer
广告声明:文内含有的对外跳转链接(包括不限于超链接、二维码、口令等形式),用于传递更多信息,节省甄选时间,结果仅供参考,IT之家所有文章均包含本声明。
文章来源于互联网:IT之家-无线鼠标的发展史
