IT之家 6 月 19 日消息,OPPO 今日发布了 ColorOS 14 系统升级计划,首批覆盖 OPPO Find X7 / N3、一加 11 / 12 等十余款手机,新增壁纸一键模糊、小布旅行助理、文档问答等功能。

IT之家整理此次更新内容如下:
第一批功能升级
功能更新
-
新增壁纸一键模糊功能,桌面视觉效果优化
-
新增便签待办事项自定义排序,支持调整事项优先级
-
新增通话录音标识,一键跳转录音应用,支持快速访问相应录音文件
-
日历时区设置新增时区搜索和分组显示,支持管理不同地区的日程
-
新增时区变化智能提醒,日程自动调整并显示双时区
-
优化截屏编辑功能,新增直线、矩形、圆和箭头形状工具
-
优化相册分享交互,新增 GIF、视频和收藏的对应标识
升级计划
以上功能已于 6 月 5 日开始陆续推送,首批机型将于 7 月 10 日前完成推送,分批覆盖全部用户:
-
OPPO Find N3
-
OPPO Find N3 Filp
-
OPPO Find X7 Ultra 卫星通信版
-
OPPO Find X7 Ultra
-
OPPO Find X7
-
OPPO Find X6 Pro
-
OPPO Find X6
-
OPPO Reno11 Pro
-
OPPO Reno11
-
一加 12
-
一加 11
-
一加 Ace 3
-
一加 Ace 3V
-
一加 Ace 2 Pro
-
一加 Ace 2
其它机型 (ColorOS14.0 及以上版本) 将于 7 月 31 日前完成推送,分批覆盖全部用户。

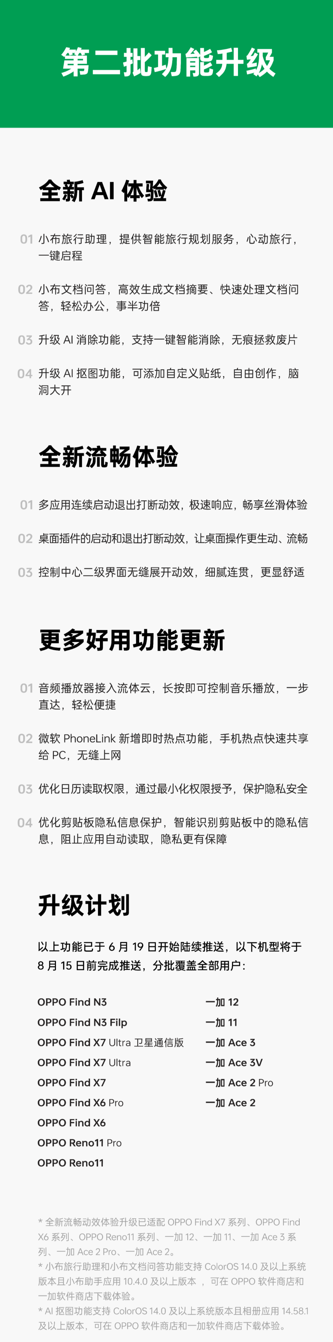
第二批功能升级
功能更新
-
小布旅行助理,提供智能旅行规划服务
-
小布文档问答,支持高效生成文档摘要、快速处理文档问答
-
升级 AI 消除功能,支持一键智能消除
-
升级 AI 抠图功能,可添加自定义贴纸
-
优化多应用连续启动退出打断动效
-
优化桌面插件的启动和退出打断动效
-
优化控制中心二级界面无缝展开动效
-
音频播放器接入流体云,支持长按即可控制音乐播放
-
优化日历读取权限,通过最小化权限授予,保护隐私安全
-
优化剪贴板隐私信息保护,智能识别剪贴板中的隐私信息,阻止应用自动读取
升级计划
以上功能已于 6 月 19 日开始陆续推送,以下机型将于 8 月 15 日前完成推送,分批覆盖全部用户:
-
OPPO Find N3
-
OPPO Find N3 Filp
-
OPPOFindX7 Ultra 卫星通信版
-
OPPO Find X7 Ultra
-
OPPO Find X7
-
OPPO Find X6 Pro
-
OPPO Find X6
-
OPPO Reno11 Pro
-
OPPO Reno11
-
一加 12
-
一加 11
-
一加 Ace 3
-
一加 Ace 3V
-
一加 Ace 2 Pro
-
一加 Ace 2
全新流畅动效体验升级已适配 OPPO FindX7 系列、OPPO FindX6 系列、OPPO Reno11 系列、一加 12、一加 11、一加 Ace3 系列、一加 Ace 2Pro、一加 Ace 2。
小布旅行助理和小布文档问答功能支持 ColorOS14.0 及以上系统版本且小布助手应用 10.4.0 及以上版本,可在 OPPO 软件商店和一加软件商店下载体验。
AI 抠图功能支持 ColorOS14.0 及以上系统版本且相册应用 14.58.1 及以上版本,可在 OPPO 软件商店和一加软件商店下载体验。

官方表示 OPPO Reno12 系列手机已支持上述功能;此次更新带来的部分功能依赖手机硬件支持,不同机型可能存在差异,需以实际呈现效果与官方渠道信息为准。
广告声明:文内含有的对外跳转链接(包括不限于超链接、二维码、口令等形式),用于传递更多信息,节省甄选时间,结果仅供参考,IT之家所有文章均包含本声明。
文章来源于互联网:IT之家-ColorOS 14 六月升级,首批覆盖 OPPO Find X7 / N3、一加 12 等十余款机型:新增壁纸模糊、AI 消除功能
