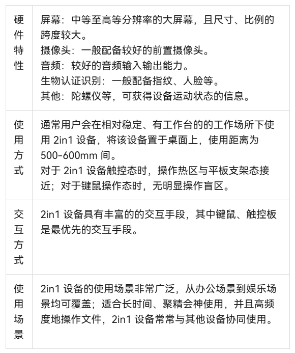
IT之家 6 月 22 日消息,华为昨日晚间发布了针对 2in1(二合一)设备的 HarmonyOS 应用设计指南。指南中提到,开发者需要熟悉并充分利用 2in1 设备特性,这些特性包括硬件特征、使用方式、交互方式、使用场景等。

这份指南展示了效率型、沉浸型等多种应用 UI 界面示范,同时提供了多个界面案例,包括天气 App、文件资源管理器等。


而在另一个“未做适配应用”的示范界面中,展示了具备窗口名称 / 应用图标(可选)、最小化 / 最大化 / 关闭三枚控制按钮(必选)的应用容器层,其展现的操作逻辑与 PC 近似。此外,指南提出,每个窗口初次启动时按默认尺寸显示,支持拉伸为任意尺寸的窗口;支持最小化、关闭;应用根据自身情况选择是否支持全屏显示。在特殊情况下,所有的应用都应支持分屏。


默认尺寸:屏幕 * 67%
最小尺寸:360*240vp
另外,据IT之家此前报道,去年 9 月,深圳开鸿数字产业发展有限公司 CEO 王成录博士在微博与网友互动被问及 2024 是否有 PC 端鸿蒙系统时,回复了一个“有”字,也就是说,今年我们就可以在市面上看到鸿蒙 PC 了。

文章来源于互联网:凤凰网-“鸿蒙PC版”部分应用UI曝光?华为发布HarmonyOS二合一设备应用设计指南
相关推荐
-
继苹果华为之后 多家品牌将升级双层OLED
快科技8月9日消息,博主数码闲聊站表示,OPPO、vivo和小米也很快会升级双层OLED屏幕。 目前双层OLED已在苹果、华为和荣耀机型上应用,其中苹果是在自家的iPad Pro上…
-
用户吐槽RTX 5090插线难 官方回应:接口偏移是设计的一部分
快科技12月26日消息,据媒体报道,华硕已就RTX 5090骇客显卡的16-Pin电源接口问题作出了回应。 对于接口偏移的问题,官方明确表示:“电源连接器的非居中位置是原始产品设计…
-
英特尔CPU蓝图曝光:告别挤牙膏,全面升级制程、架构、算力,52核猛兽已在路上
2 月 8 日消息,科技媒体 WccFTech 昨日(2 月 7 日)发布博文,分享了英特尔未来 CPU 蓝图,涵盖 Arrow Lake Refresh、Panther Lake…
-
三星电视Plus服务在美国调整,家庭集线器冰箱用户受影响
近日,三星公司宣布将在特定地区对智能电视和智能设备服务进行调整,其中一项受到广泛关注的变动涉及三星电视Plus服务在美国的供应情况。据悉,三星电视Plus是一项备受欢迎的增值服务,…
-
经典物理引擎PhysX走向终结:英伟达RTX 50系列显卡不再支持32位CUDA应用
IT之家 2 月 19 日消息,英伟达在其 RTX 50 系列显卡上悄然停止了对 32 位 PhysX 技术的支持。PhysX 是一项曾在 2000 年代初至 2010 年代初被大…
-
苹果AirPods3在法国Cdiscount这样买,可以省30欧元,仅售179.00欧元
在法国Cdiscount商城,购买AirPods3有优惠,原价209.00欧元,优惠30欧元,仅售179.00欧元(包括0.02欧元增值税),喜欢的朋友可以看看。 Apple Ai…
-
近十年来首次重大调整,微软Win11更新机制再进化:增量更新,节省硬盘空间
原标题:近十年来首次重大调整,微软Win11更新机制再进化:增量更新,节省你的时间、带宽和硬盘空间 IT之家 7 月 16 日消息,微软公司今天发布公告,宣布将于 Windows …
-
苹果Apple MacBook Air 15英寸M2芯片在美国百思买可以省300美元,仅售999美元!
苹果Apple MacBook Air 15英寸M2芯片是一款既轻薄又强大的笔记本电脑,其折扣非常大,目前美国百思买正在开展一项优惠活动,您可以以999美元的价格购买该产品,可以享…
-
微软发布Win11 Beta 26120.4250预览版:革新开始菜单、增强讲述人
IT之家 6 月 10 日消息,微软今天(6 月 10 日)发布博文,邀请 Beta 频道的 Windows Insider 项目成员,测试适用于 Windows 11 的 KB5…
-
苹果带屏HomePod前瞻:创新小组件、升级Siri、软硬件深度融合
IT之家 11 月 27 日消息,科技媒体 Appleinsider 昨日(11 月 26 日)发布博文,汇总和梳理了现有信息,认为苹果有望在 2026 年春季推出首款智能家居显示…
