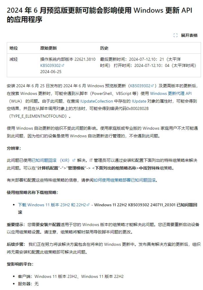
IT之家 7 月 13 日消息,微软昨日(7 月 12 日)更新支持文档,承认 Windows 11 六月可选更新(KB5039302)存在 BUG,在调用 Windows Update Agent API 过程中会出现故障。
根据帖子内容,用户安装 KB5039302 更新之后,会导致调用该 API 的 PowerShell 或 VBScript 脚本出现问题,在查询某些对象属性时会返回空结果,导致用户遇到 0x8002802B“TYPE_E_ELEMENTNOTFOUND”错误。
微软表示该 BUG 影响 Windows 11 22H2 和 Windows 11 23H2 更新,Windows Server 系统不受影响。
微软表示已使用 Known Issue Rollback 功能来缓解该 BUG 影响,不打扰用户的情况下消除损害,但在某些情况下,IT 管理员必须部署特殊的组策略,才能缓解该问题。

IT之家此前报道,KB5039302 更新还存在其它 BUG,包括导致虚拟机无限重启、任务栏无法加载等问题。
文章来源于互联网:凤凰网-微软承认6月Win11可选更新存在新BUG:导致0x8002802B错误
相关推荐
-
近十年新低!2024上半年电视出货量出炉 严重不达预期
快科技7月8日消息,根据洛图科技(RUNTO)最新发布的数据,2024年上半年,中国大陆电视市场品牌整机出货量达到1639万台,较2023年同期减少了4.2%。 具体来看,第一季度…
-
Ninkear推出全新A15 Pro笔记本:锐龙5 7430U处理器,120Hz屏幕
IT之家 6 月 4 日消息,Ninkear 本周推出了全新 A15 Pro 笔记本,该笔记本搭载 AMD 锐龙 5 7430U 处理器,配有两个全功能 Type-C 接口,支持 …
-
REDMI Note 15系列发布:999元起,Pro+版首搭卫星通讯功能
凤凰网科技讯 8月21日,REDMI今晚举行新品发布会,Note 15系列新机正式发布。此次共发布了Note 15、Note 15 Pro与Note 15 Pro+三款机型,售价9…
-
古尔曼:苹果推迟到5月初发布新款iPad Pro OLED/iPad Air
IT之家 3 月 29 日消息,根据彭博社马克・古尔曼最新博文,苹果将推迟到今年 5 月发布采用 OLED 面板的新款 iPad Pro。 古尔曼此前爆料信息,认为苹果公司会在今年…
-
华为新智能手表9月19日巴塞罗那发布,消息称为WATCH Ultimate系列
IT之家 9 月 8 日消息,华为官方在海外预热一款手表新品,该手表将于当地时间 9 月 19 日在西班牙巴塞罗那举行的华为创新产品发布会上亮相。 IT之家注意到,该手表侧边分布两…
-
中国开源迎来“成熟时刻”:开源鸿蒙和开源欧拉毕业,新一代“开源+AI”基础设施AtomGit正式上线
11月21-22日,在北京举办的2025开放原子开发者大会在行业内引起强烈关注。开幕式上,开放原子开源基金会宣布旗下开源鸿蒙与开源欧拉成为首批“毕业”项目———两个贯穿中国开源生态…
-
小米张国全回应澎湃HyperOS 3.0 Beta版本能否本月推出:“不能说,很快”
IT之家 8 月 19 日消息,小米集团今日发布了截至 2025 年 6 月 30 日的 2025 年第二季度财报,小米手机系统软件部总监张国全转发了该消息,并表示“坚定投入核心技…
-
Steam 9月硬件调查:前15名为N卡,RTX 3060用户最多
快科技10月3日消息,近日,V社发布了2024年9月Steam软硬件调查,详细揭示了当前游戏玩家的硬件配置趋势。 报告显示,在PC显卡领域,英伟达处于断层式领先状态,占有77.75…
-
高通发布FastConnect 8800连接系统:移动端首款4×4 MIMO解决方案
IT之家 3 月 2 日消息,Qualcomm 高通在 MWC25 巴塞罗那上推出了移动端首款支持 4×4 MIMO 多入多出的连接系统解决方案 FastConnect …
-
10月安卓手机好评榜出炉:realme GT8 Pro发售第一个月即登榜首
快科技11月7日消息,安兔兔最新公布了10月安卓手机好评榜,10月21日刚发售的realme GT8 Pro凭借98.46%的好评率强势登顶。 realme GT8 Pro的夺冠底…
