IT之家 8 月 20 日消息,昆明地区 NFC 交通卡“昆明智慧通普通卡”目前已经上架小米钱包,可免费开通。小米旗下手机用户可以前往“小米钱包”App,之后在交通卡列表中即可看到相关卡片开通选项。


IT之家获悉,“昆明智慧通普通卡”享有昆明地区的地铁公交 9 折优惠,需要在开卡同时充值一定金额,适合有需要乘坐昆明地区公交系统的人群。
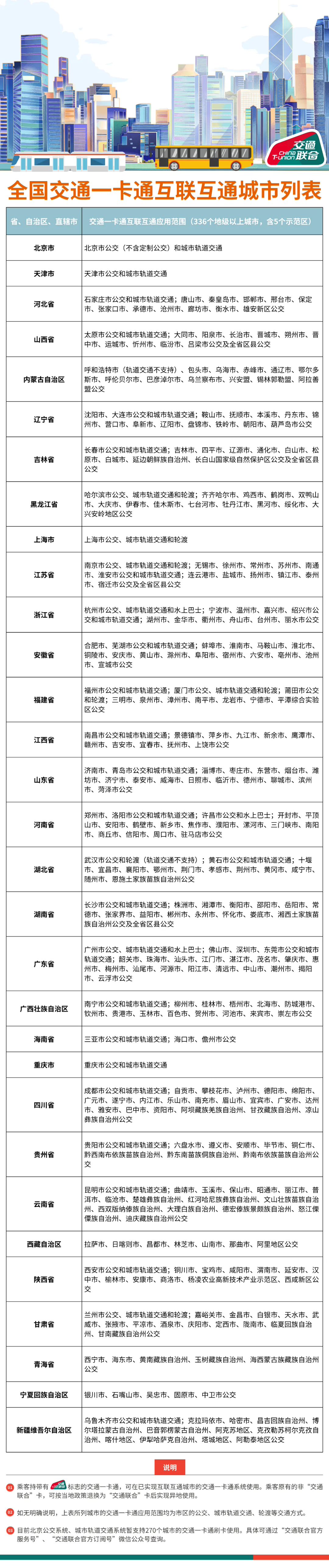
IT之家附全国交通一卡通互联互通城市列表:

广告声明:文内含有的对外跳转链接(包括不限于超链接、二维码、口令等形式),用于传递更多信息,节省甄选时间,结果仅供参考,IT之家所有文章均包含本声明。
文章来源于互联网:IT之家-“昆明智慧通普通卡”NFC 交通卡上线小米钱包:免费开通、享地铁公交 9 折优惠
相关推荐
-
苹果Apple iPhone 16系列爆料:拍照按钮创新,屏幕尺寸增大,影像配置升级
随着智能手机市场竞争的日益激烈,苹果Apple作为全球领先的智能手机制造商,其新一代旗舰产品iPhone 16系列的消息不断引发市场关注。近日,网络上关于iPhone 16系列的爆…
-
OPPO Find X8 Ultra 手机双潜望长焦镜头细节曝光:最大 1/1.56 英寸
感谢IT之家网友 偏科骚黄4100只眼、软媒新友1933769、最亮的派大星 的线索投递! IT之家 12 月 23 日消息,博主 @数码闲聊站 今日疑似曝光了 OPPO Find…
-
vivo X300 Pro 手机“满血多焦段杜比视界”方案曝光,最高可拍 4K 120 帧视频
IT之家 10 月 4 日消息,vivo 官方今天发布微博,预热 X300 Pro 手机的“满血多焦段杜比视界”特性。 据介绍,X300 Pro 手机将支持“满血多焦段杜比视界”,…
-
ADB、SD 卡更新等选项被砍,曝三星 Galaxy 手机安装 2 月更新后 Recovery 菜单大幅精简
IT之家 2 月 28 日消息,据科技媒体 Galaxy Club 前天报道,多款三星 Galaxy 系列手机在安装 2026 年 2 月补丁后,Recovery 菜单被大幅度精简…
-
华为发布星河 AI 网络解决方案,面向 Net5.5G 智能云网
IT之家 6 月 28 日消息,在 MWC 2024 上海世界移动通信大会期间,以“拥抱 Net5.5G,加速迈向智能化时代”为主题的产业峰会举办,该峰会由共熵产业与标准创新服务中…
-
消息称三星首款平价折叠手机 Galaxy Z Flip FE 起售价 100 万韩元左右
IT之家 6 月 5 日消息,韩媒称三星首款平价折叠手机 Galaxy Z Flip FE 仅提供 128GB 和 256GB 两种存储配置,为降低售价,产品相机配置、电池和存储与…
-
请立即更新:苹果紧急修复 iPhone / iPad 高危漏洞,已被黑客利用发起攻击
IT之家 8 月 21 日消息,科技媒体 bleepingcomputer 昨日(8 月 20 日)发布博文,报道称苹果公司发布紧急更新,修复编号为 CVE-2025-43300 …
-
CounterPoint 报告 3 月中国最畅销手机 TOP5:苹果 iPhone 16 Pro Max 位居榜首
IT之家 5 月 31 日消息,市场调查机构 CounterPoint Research 昨日(5 月 30 日)发布博文,报告了 2025 年 3 月中国最畅销智能手机 TOP5…
-
【IT之家视频】会“自动驾驶”的AI手机,荣耀Magic7 系列体验评测
感谢IT之家网友 Autumn_Dream 的线索投递! 随着荣耀Magic7系列和荣耀MagicOS 9.0的发布,全新YOYO智能助理也来了,那么今年都有了哪些新能力?让我们一…
-
消息称苹果 iPhone 17 Pro Max 手机国内激活销量突破 1000 万台,用时 150 天
感谢IT之家网友 斯文当不了饭吃、偏科骚黄4100只眼、顺势而为、風見暉一、伊莉雅Sviel 的线索投递! IT之家 2 月 24 日消息,博主 @数码闲聊站 今天在微博透露,截至…
