IT之家 5 月 5 日消息,小米员工本月(5 月 2 日)在小米社区发布公告,对小米澎湃 HyperOS 问题处理进展进行公布,其中提到了 REDMI Turbo 4 Pro 手机的体验问题优化情况。

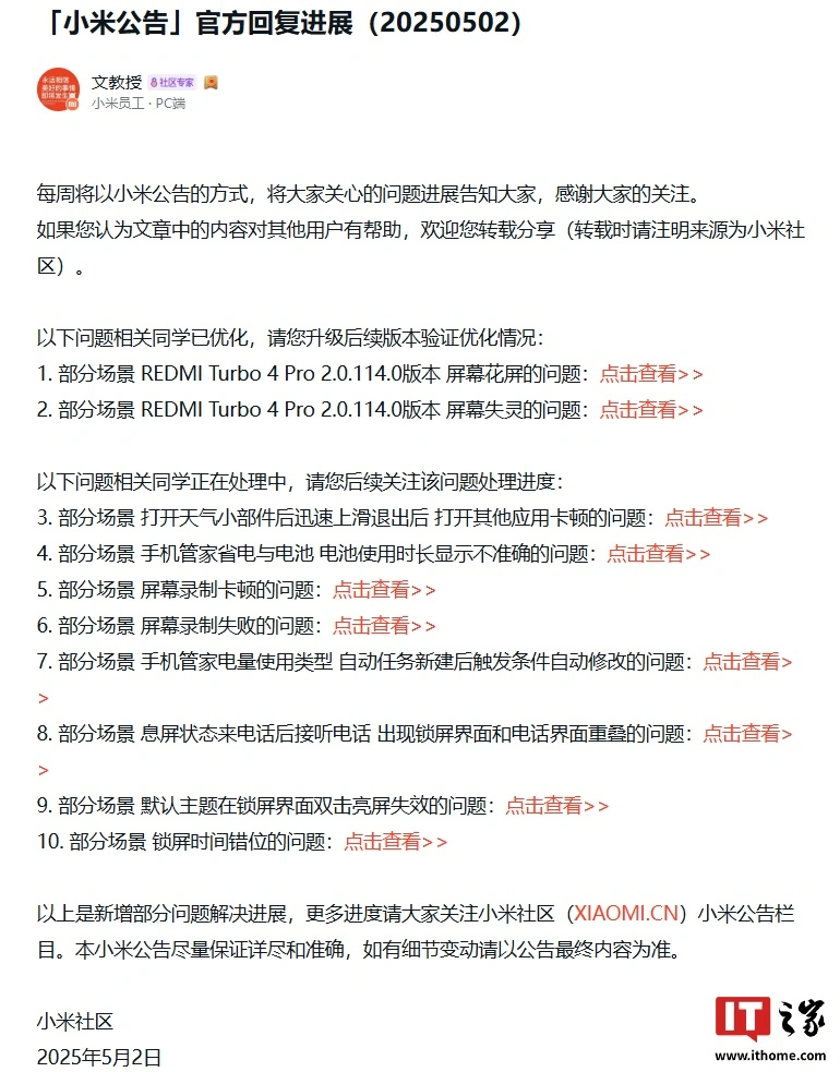
IT之家附小米澎湃 OS 系统最新优化进展如下:
已优化问题
部分场景 REDMI Turbo 4 Pro 2.0.114.0 版本屏幕花屏的问题
部分场景 REDMI Turbo 4 Pro 2.0.114.0 版本屏幕失灵的问题
处理中问题

广告声明:文内含有的对外跳转链接(包括不限于超链接、二维码、口令等形式),用于传递更多信息,节省甄选时间,结果仅供参考,IT之家所有文章均包含本声明。
文章来源于互联网:IT之家-小米员工:REDMI Turbo 4 Pro 手机澎湃 HyperOS 2.0.114.0 版本屏幕花屏 / 失灵问题已优化
