IT之家 9 月 14 日消息,小米员工本周在小米社区更新澎湃 HyperOS 的优化进展,其中提到用户所反馈的 Beta 版本部分场景原神闪退、多应用音量调节图标不自动消失、12306 出行助手购票不提示等问题已优化,并表示用户升级后续版本后可验证优化情况。

▲ IT之家开箱:小米 15 Pro 实拍图赏
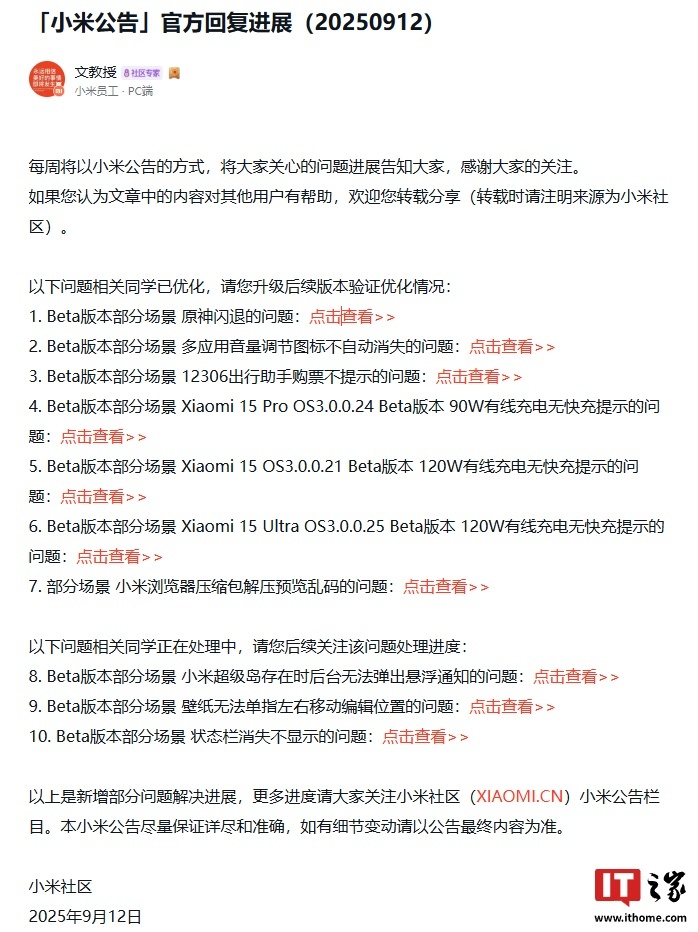
IT之家附小米澎湃 OS 系统最新优化进展如下:
已优化问题
Beta 版本部分场景原神闪退的问题
Beta 版本部分场景多应用音量调节图标不自动消失的问题
Beta 版本部分场景 12306 出行助手购票不提示的问题
Beta 版本部分场景 Xiaomi 15 Pro OS3.0.0.24 Beta 版本 90W 有线充电无快充提示的问题
Beta 版本部分场景 Xiaomi 15 OS3.0.0.21 Beta 版本 120W 有线充电无快充提示的问题
Beta 版本部分场景 Xiaomi 15 Ultra OS3.0.0.25 Beta 版本 120W 有线充电无快充提示的问题
部分场景小米浏览器压缩包解压预览乱码的问题
处理中问题
Beta 版本部分场景小米超级岛存在时后台无法弹出悬浮通知的问题
Beta 版本部分场景壁纸无法单指左右移动编辑位置的问题
Beta 版本部分场景状态栏消失不显示的问题

文章来源于互联网:凤凰网-小米澎湃OS Beta版本部分场景原神闪退问题优化
相关推荐
-
vivo TWS 4耳机来了:首创陶瓷钨原声振膜 降噪深度达55db
快科技3月18日消息,vivo今日官宣将于3月26日19:00举行新品发布会,除了带来vivo X Fold3系列,还将发布vivo TWS 4系列耳机。 据悉,vivo TWS …
-
Redmi Turbo 5系列发布:标准版内置7560mAh电池,国补到手价1699.15元
凤凰网科技讯 (作者/杨睿琪、王睿)1月29日,Redmi正式推出Turbo 5系列新机,包含Turbo 5与Turbo 5 Max两款机型,其中,标准版原价1999元起、国补到手…
-
号称全球首款可量产的全固态电池问世:能量密度400Wh/kg,5分钟充满电
IT之家 1 月 5 日消息,Donut Lab 公司宣传,其全球首款可商业化、具备量产条件的全固态电池正式问世,这款电池有望彻底变革电动汽车行业 —— 从乘用车、摩托车,到重型卡…
-
MWC 2024:三星将展示神秘的Galaxy Ring
近期,有关三星即将推出一款新型智能戒指Galaxy Ring的传言引发了广泛关注。在经过一段时间的猜测与期待后,三星终于确认将在即将开幕的2024年巴塞罗那世界移动通信大会(MWC…
-
快手Vision Pro版国内首批上线,支持沉浸式刷视频
IT之家 6 月 29 日消息,快手今日宣布成为国内首批发布的苹果 Vision Pro 应用,“将短视频最核心的播放和互动功能,真正融入到 vp 构建的三维空间。” IT之家获悉…
-
苹果Apple Watch Series 9 45mm加拿大BEST BUY假日优惠70美元,售价359美元
现在,苹果公司apple在加拿大的BEST BUY商店推出了一项假日优惠活动,将Apple Watch Series 9 45mm星光铝制表壳,带星光运动表带的售价降低了70美元,…
-
摩托罗拉Moto Buds 2 Plus耳机渲染图曝光:Bose调音
IT之家 2 月 7 日消息,科技媒体 Android Headline 昨日(2 月 6 日)发布博文,分享了一组渲染图,展示了摩托罗拉 Moto Buds 2 Plus 耳机,…
-
小米17 Pro Max手机部分场景相机UI异常等问题已修复
IT之家 12 月 28 日消息,小米员工本周在小米社区发布了澎湃 HyperOS 3 最新优化进展,其中提到用户所反馈的 Xiaomi 17 Pro Max 手机部分场景相机 U…
-
消息称三星新平板使用联发科处理器“板上钉钉” 预计天玑9300+
IT之家 7 月 19 日消息,博主 @i冰宇宙 昨晚爆料称三星新平板用联发科天玑“板上钉钉”,并在评论区明示为天玑 9300 + 处理器。 IT之家注意到,这并不是第一次传出三星…
-
CASEKOO iPhone 15 Pro Max透明手机壳:美国亚马逊限时特惠,原价19.99美元,现价仅需16.99美元!
对于追求时尚与保护并重的iPhone 15 Pro Max用户来说,CASEKOO推出的这款透明手机壳是完美的选择。这款粉色的手机壳不仅能展现出您手机的原色和设计,而且采用了德国进…
