IT之家 12 月 7 日消息,小米员工本周在小米社区更新澎湃 HyperOS 最新优化进展,其中提到用户所反馈的 Xiaomi 14 在 3.0.4.0 版本部分场景小米浏览器 WiFi 登录页顶部被状态栏遮挡的问题已优化,可在后续版本验证。此外,小米官方还定位到了 Xiaomi 17 系列部分机型的相关问题。

IT之家附小米澎湃 OS 系统最新优化进展如下:
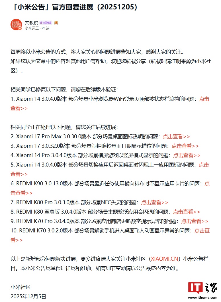
已优化问题
Xiaomi 14 3.0.4.0 版本部分场景小米浏览器 WiFi 登录页顶部被状态栏遮挡的问题
处理中问题
Xiaomi 17 Pro Max 3.0.30.0 版本部分场景桌面图标透明的问题
Xiaomi 17 3.0.32.0 版本部分场景闹钟响铃界面日期显示错位的问题
Xiaomi 14 Pro 3.0.4.0 版本部分场景横屏游戏以竖屏模式显示的问题
Xiaomi 14 3.0.4.0 版本部分场景切换应用后返回桌面时闪现上一应用图标的问题
REDMI K90 3.0.13.0 版本部分场景最近任务使用横向排布时不显示应用卡片的问题
REDMI K80 Pro 3.0.3.0 版本部分场景 NFC 失灵的问题
REDMI K80 至尊版 3.0.4.0 版本部分场景主题壁纸应用会闪退的问题
REDMI K70 Pro 3.0.4.0 版本部分场景应用商店更新数字提示异常的问题
REDMI K70 3.0.2.0 版本部分场景解锁手机进入桌面飞入动画显示异常的问题

广告声明:文内含有的对外跳转链接(包括不限于超链接、二维码、口令等形式),用于传递更多信息,节省甄选时间,结果仅供参考,IT之家所有文章均包含本声明。
文章来源于互联网:IT之家-小米 14 手机浏览器问题修复,此前部分场景 WiFi 登录页顶部会被状态栏遮挡
